联系我们

手机:汪经理15802760502
邮箱:hezi027@qq.com
QQ:3212587206
地址:武汉市东西湖区创谷路20号科创中心22栋
相关文章
- 1电力试验标配神器!赫兹电力ZGF系列直流高压发生器,轻便精准、安全耐用—赫兹电力高压试验设备
- 2一机搞定所有隐患!赫兹电力HZJF-8008S三合一局放巡检仪,重塑电力智能巡检新标准
- 32025局放巡检仪厂家排名更新|别再乱买!电力人专属选型避坑指南
- 4武汉赫兹电力无局放耐压测试系统在电力检测中的核心优势与应用价值
- 52026无局放耐压试验装置厂家排名&价格对比!武汉赫兹电力凭实力领跑
- 6告别漏判误判!无局放试验装置,认准这家国产源头厂家—武汉赫兹电力
- 7无局放串联谐振哪家好?武汉赫兹电力,用硬核技术领跑高压检测赛道
- 8中国智造护航电力安全|武汉赫兹电力无局放耐压试验装置,精准排查绝缘隐患
- 9国网严选品质|赫兹电力无局放变频串联谐振耐压装置,高性价比电力检测优选
- 102026绝缘性能测试参考|武汉赫兹电力:雷电冲击测试的核心应用与选购指南
干货分享丨武汉赫兹电力局放仪差异及优势
发布时间:2026-03-20 13:09:38人气:
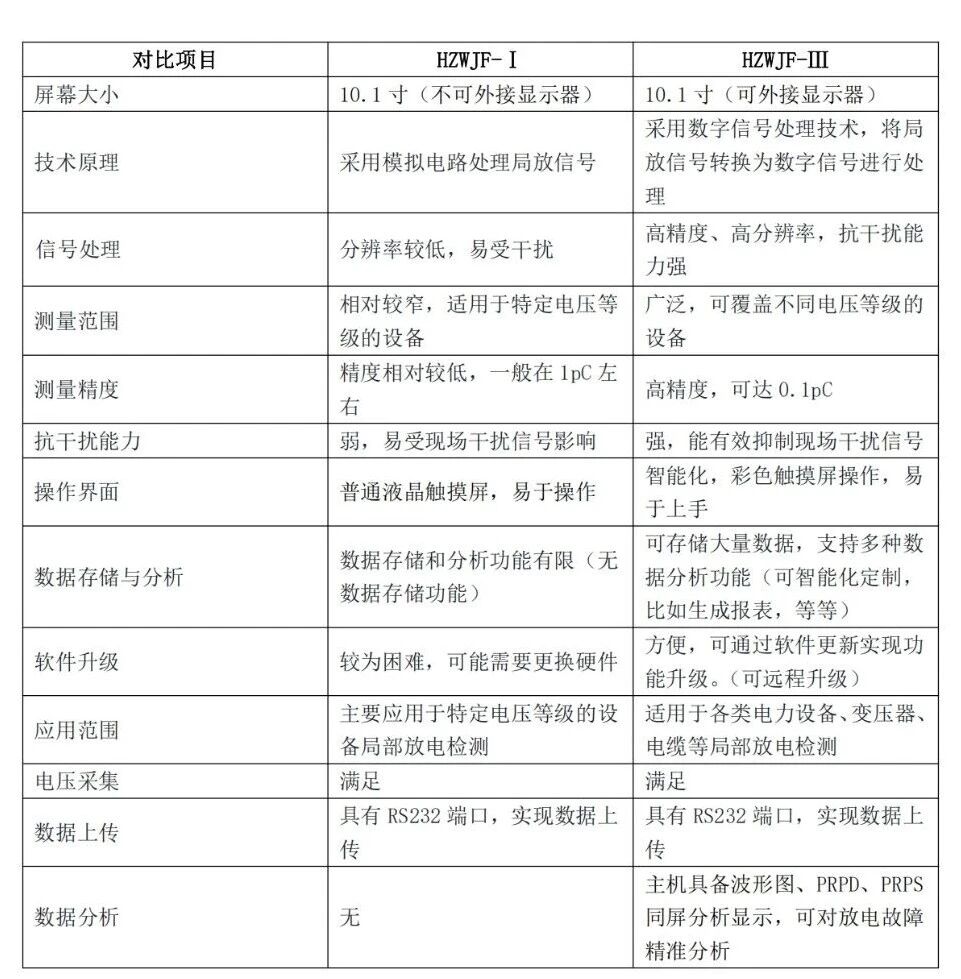
HZWJF-Ⅰ对比同类产品差异
1.采用10.1寸全彩色触摸控制屏取代了传统的示波管加物理旋钮的操作方式,不仅显示更清晰,更直观,另外提高了操作的使用寿命,还可以一键自动校正;高压试验电压分压比可设置;检测灵敏度更高。市面上其他厂家的局放仪采用5.6寸矩形液晶显示器,屏幕小,旋钮操作。
2.具有串口通讯RS232接口,可提供通讯协议,上传测试数据,方便客户后期升级,其他厂家没有这个接口。
3.校正方波为电子式,可充电,对比传统机械式会更精确,更简单。
4.局放仪可实时采集高压电压并显示,这个也是其他厂家再测试时无法显示的功能。
HZWJF-Ⅲ对比同类产品差异
1. 阻抗具有低压臂功能,三种低压臂旋钮可选,实现电压和局放检测功能,无需配置分压器,测试比较准确;
2. 主机采用可靠电磁兼容设计,可耐受高压短路冲击;
3. 主机采用VAG接口,4U标准机箱设计,可直接上架,并具备RS232接口,实现数据上传;(可与国网ERP系统对接,需要客户自行找软件开发人员进行开发,我们提供接口和协议)
4. 主机具备波形图、PRPD、PRPS同屏分析显示,方便技术人员对放电故障进行精准分析;
5. 主机具备丰富的硬件及软件噪声抑制模块,增加了设备现场的抗干扰能力。多组合硬件滤波配合适配器可实现对不同场景干扰的抑制。满足IEC标准的噪声抑制方法,包括:时间窗法、脉冲平滑法。
6.主机具备远程升级功能,可实现远程升级;
7.屏幕为彩色液晶屏,可触摸控制,或者外接大型显示屏在桌面显示。
8.做完试验可以导出试验报告。(包括试验电压,试验频率,试验局放值,一般来说别的厂家的局放仪没有此功能,局放只能显示局放值,升压只是显示升压值,就算局放能采集电压一般也不能导出试验报表,我们这个功能极大的方便了客户做实验)
局放电动控制台优势
1.稳定耐用,全部控制采用机械式设计,不容易发生故障。如果有部分元器件发生问题,那么更换费用也极其便宜,对于生产厂家来说性价比比较高。
2.本公司采用元器件全部采用足容量配件,比如调压器,变压器等等,但是有些同行偷工减料,把材料缩水,还声称是新材料新技术,所以重量比较低,我们的产品每个部件都可以拿到第三方去检测是不是足容量,因为真材实料我们才有自信。
3.操作简单,即使是一个从未接触过此产品的试验人员,经过我们的专业培训,也能很快上手,我们的设计理念就是简单易用。
4.电动台子对比手动台子还有个优势就是,我们只需要按按钮就可以实现升压降压,不需要手动去扭调压器,而且配合上我们的互锁电路,升压完成后,可以实现自动降压,实现了半自动化的效果。
局放工控控制台优势
1.自动化,本系统实现全面自动化,接完线之后,根据需求设置好试验电压,耐压时间,系统自动进行升压,耐压,降压。并且可以生成电压和时间的对应坐标图,方便试验人员进行观察。
2.工控控制台的另外一个优势就是过压保护可以自动计算,等用户设置完试验电压之后,系统自动计算过压保护值,过流保护值,全自动,避免人工忘记设定,从而保护试验人员和设备的安全。
3.分段耐压,本系统标配5段耐压,可分别进行设定,而且还可以根据用户需求免费进行增加。
4.采用PID调节,对比其他控制方式,调压精度更高。
5.大液晶屏幕,做实验,观察数据都会更方便。
数据存储,我们可以将每次做的试验进行存储,方便后期资料处理。
1.采用10.1寸全彩色触摸控制屏取代了传统的示波管加物理旋钮的操作方式,不仅显示更清晰,更直观,另外提高了操作的使用寿命,还可以一键自动校正;高压试验电压分压比可设置;检测灵敏度更高。市面上其他厂家的局放仪采用5.6寸矩形液晶显示器,屏幕小,旋钮操作。

3.校正方波为电子式,可充电,对比传统机械式会更精确,更简单。
4.局放仪可实时采集高压电压并显示,这个也是其他厂家再测试时无法显示的功能。
HZWJF-Ⅲ对比同类产品差异
1. 阻抗具有低压臂功能,三种低压臂旋钮可选,实现电压和局放检测功能,无需配置分压器,测试比较准确;

3. 主机采用VAG接口,4U标准机箱设计,可直接上架,并具备RS232接口,实现数据上传;(可与国网ERP系统对接,需要客户自行找软件开发人员进行开发,我们提供接口和协议)
4. 主机具备波形图、PRPD、PRPS同屏分析显示,方便技术人员对放电故障进行精准分析;
5. 主机具备丰富的硬件及软件噪声抑制模块,增加了设备现场的抗干扰能力。多组合硬件滤波配合适配器可实现对不同场景干扰的抑制。满足IEC标准的噪声抑制方法,包括:时间窗法、脉冲平滑法。
6.主机具备远程升级功能,可实现远程升级;
7.屏幕为彩色液晶屏,可触摸控制,或者外接大型显示屏在桌面显示。
8.做完试验可以导出试验报告。(包括试验电压,试验频率,试验局放值,一般来说别的厂家的局放仪没有此功能,局放只能显示局放值,升压只是显示升压值,就算局放能采集电压一般也不能导出试验报表,我们这个功能极大的方便了客户做实验)

1.稳定耐用,全部控制采用机械式设计,不容易发生故障。如果有部分元器件发生问题,那么更换费用也极其便宜,对于生产厂家来说性价比比较高。

3.操作简单,即使是一个从未接触过此产品的试验人员,经过我们的专业培训,也能很快上手,我们的设计理念就是简单易用。
4.电动台子对比手动台子还有个优势就是,我们只需要按按钮就可以实现升压降压,不需要手动去扭调压器,而且配合上我们的互锁电路,升压完成后,可以实现自动降压,实现了半自动化的效果。
局放工控控制台优势
1.自动化,本系统实现全面自动化,接完线之后,根据需求设置好试验电压,耐压时间,系统自动进行升压,耐压,降压。并且可以生成电压和时间的对应坐标图,方便试验人员进行观察。

3.分段耐压,本系统标配5段耐压,可分别进行设定,而且还可以根据用户需求免费进行增加。
4.采用PID调节,对比其他控制方式,调压精度更高。
5.大液晶屏幕,做实验,观察数据都会更方便。
数据存储,我们可以将每次做的试验进行存储,方便后期资料处理。

